Bioactive Materials惊喜突破!纳米导航+温和热疗双重buff,类风湿关节炎肿痛与骨损伤一并终结
来源:生物谷原创 2025-12-12 14:15
RP/HP@Mn/L多功能纳米胶囊联合温和光热疗法可精准靶向炎症关节,抑制成纤维样滑膜细胞增殖、促进巨噬细胞M1向M2表型极化,重塑滑膜微环境并修复骨损伤,为类风湿关节炎患者带来高效安全的治疗新选择。
早上起床手指僵得握不住筷子,上下楼梯得扶着栏杆慢慢挪,阴雨天关节疼得翻来覆去睡不着。这是数千万类风湿关节炎患者的日常写照。这种慢性自身免疫病不仅让关节反复肿痛、僵硬变形,长期服用的抗炎药、激素还可能引发肠胃不适、肝肾功能负担等副作用,病情却依然可能持续恶化,甚至导致关节畸形、丧失活动能力。
问题的核心在于,类风湿关节炎的病变根源是滑膜微环境失衡,这一问题一直难以被精准调控。成纤维样滑膜细胞异常增殖、巨噬细胞大量浸润且极化紊乱,共同催生炎症和血管翳,最终导致关节软骨与骨组织的不可逆损伤。现有治疗手段要么火力不足难以触及病灶核心,要么伤及无辜带来全身副作用。近日,Bioactive Materials发表的一项研究彻底改变了这一困境,通过一款精准导航的纳米治疗体系,实现了类风湿关节炎的靶向治疗与骨损伤修复。

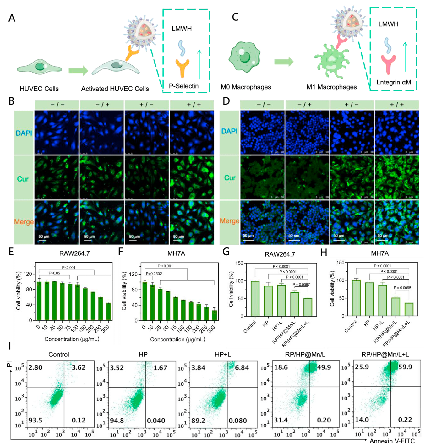
这款名为RP/HP@Mn/L的纳米胶囊,是针对关节炎症的精准治疗系统。它以低分子量肝素修饰的锰离子掺杂空心介孔聚多巴胺为载体,同时搭载雷帕霉素与芍药苷两种作用互补的药物。表征数据显示,这款纳米胶囊形态均一,水合粒径约225.43±8.64 nm,刚好能穿透炎症关节的血管壁,在模拟生理环境下稳定性优异,能确保药物顺利到达病灶。
载药实验证实,当药物与载体质量比为3时,雷帕霉素和芍药苷的包封率分别达35.69%和37.52%,足以满足治疗需求。更值得关注的是它的光热性能,在808 nm激光照射下,纳米胶囊能精准将温度控制在40-42℃的温和范围,既不会灼伤正常组织,又能有效激活药物释放。经过7次循环照射,其光热效应依然稳定,光热转换效率达27.2%。溶血实验显示,不同浓度纳米胶囊处理后的红细胞溶血率均低于5%,不会对血液造成伤害,安全性有充分保障。

图1 纳米胶囊的表征及光热性能
这款纳米胶囊最核心的优势是精准靶向能力。低分子量肝素发挥靶向作用,能特异性识别炎症内皮细胞表面的P-选择素和炎症巨噬细胞表面的整合素αM,精准找到炎症关节,不会误伤正常组织。
体外实验中,经脂多糖激活的炎症细胞对RP/HP@Mn/L的摄取量显著高于未修饰的纳米胶囊。体内多模态成像数据更直观,胶原诱导关节炎模型大鼠的关节部位,纳米胶囊富集量是健康大鼠的6.10倍,且在注射后12小时达到峰值,集中发挥作用。这意味着,药物能最大程度聚集在病变关节,减少在肝脏、脾脏等正常器官的分布,从根源上降低副作用风险。

图2 纳米胶囊的细胞摄取及细胞毒性结果
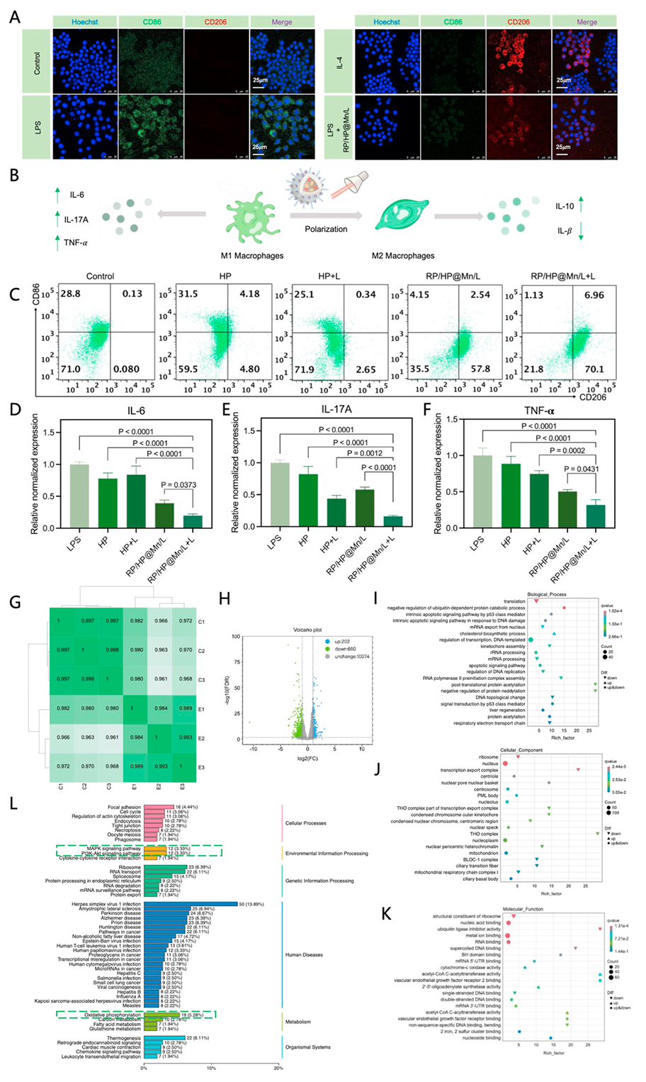
在对抗炎症的过程中,这款纳米胶囊展现出多面治疗优势。体外实验显示,RP/HP@Mn/L联合温和光热疗法,能显著抑制成纤维样滑膜细胞的异常增殖与侵袭,细胞划痕实验中,其相对迁移率仅为35.91%,成功阻断血管翳形成的关键环节。
同时,它还能调节巨噬细胞表型,将促炎的M1表型转化为抗炎的M2表型。流式细胞术证实,CD206阳性细胞比例从0.08%大幅提升至70.1%,而白细胞介素6、白细胞介素17A、肿瘤坏死因子α等引发肿痛的炎症因子,其mRNA表达水平也显著下调,从根源上缓解滑膜炎症。
对于类风湿关节炎患者最关心的骨损伤问题,这款治疗体系也给出了有效解决方案。骨代谢实验表明,它能双向调节骨平衡,一方面促进骨髓间充质干细胞成骨分化,茜素红染色显示矿化结节数量明显增多;另一方面抑制破骨细胞分化,酒石酸酸性磷酸酶染色显示多核破骨细胞几乎完全消失,让受损的骨头慢慢修复。

图3 纳米胶囊在细胞水平调节滑膜微环境的研究
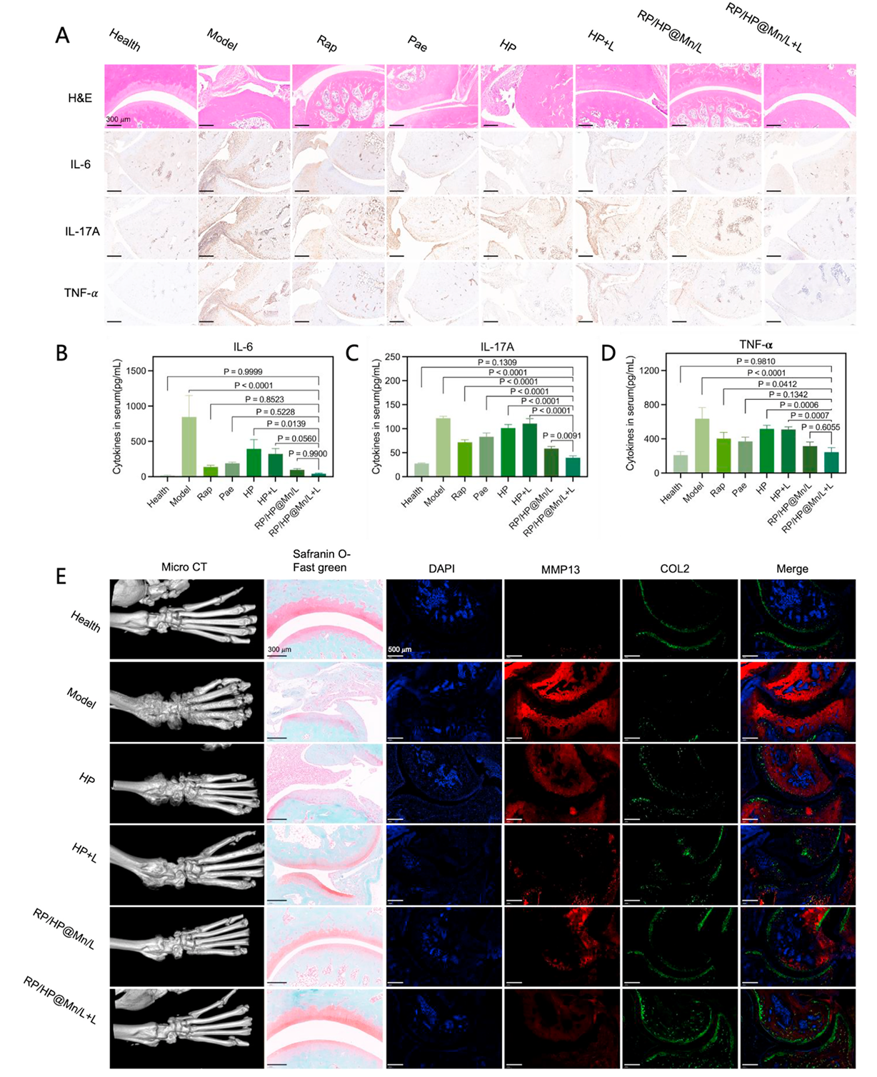
体内治疗实验进一步验证了其显著疗效。胶原诱导关节炎模型大鼠经治疗后,关节肿胀明显减轻,临床关节炎评分持续降低,30天时关节体积已接近健康大鼠水平。Micro-CT检测显示,治疗组大鼠的骨侵蚀显著减少,原本粗糙破损的骨表面变得平整。病理分析表明,滑膜组织的炎症浸润减轻,成纤维样滑膜细胞增殖受抑,软骨结构完整,Ⅱ型胶原蛋白表达升高而基质金属蛋白酶13表达降低,软骨降解得到有效抑制。
更让人安心的是其安全性。血清检测显示,治疗组大鼠体内的炎症因子水平显著下调,而肝肾功能指标及主要脏器病理切片均无异常,彻底解决了传统治疗疗效没跟上、副作用先到的痛点。

图4 不同处理组大鼠踝关节的代表性HE染色及炎症因子免疫组化染色结果
对于饱受类风湿关节炎折磨的患者来说,这项研究无疑是一道曙光。它打破了传统治疗广撒网的局限,通过精准靶向、双药协同、温和光热的创新设计,不仅能高效抑制炎症,还能修复受损的骨和软骨,真正实现炎症抑制与组织修复的双重目标。
未来,随着这项技术的临床转化,或许能让类风湿关节炎患者摆脱长期吃药的烦恼,不再被关节肿痛、僵硬束缚,重新找回握筷子、上下楼梯、自由活动的轻松与自在。这种精准打击病灶、温和修复组织的治疗理念,也为其他自身免疫性疾病的研究提供了重要借鉴,有望让更多患者告别慢性疾病的折磨。(生物谷Bioon.com)
参考文献:
https://doi.org/10.1016/j.bioactmat.2025.11.003
版权声明 本网站所有注明“来源:生物谷”或“来源:bioon”的文字、图片和音视频资料,版权均属于生物谷网站所有。非经授权,任何媒体、网站或个人不得转载,否则将追究法律责任。取得书面授权转载时,须注明“来源:生物谷”。其它来源的文章系转载文章,本网所有转载文章系出于传递更多信息之目的,转载内容不代表本站立场。不希望被转载的媒体或个人可与我们联系,我们将立即进行删除处理。